Depending on the environment and types of host application(s) you choose, you may have to do some preliminary setup before you start to use VertiGIS Studio Reporting. The following sections provide background information that will help you to answer the question What setup do I need to do?
▪On-Premises Reporting vs. Cloud Reporting
▪Use VertiGIS Studio Reporting Without Internet Access
If you are evaluating VertiGIS Studio Reporting, the quickest way to get started is to use cloud Reporting and run your reports using Report Designer's Preview feature. All you need is an ArcGIS Online account. You can get a free account here. Use your ArcGIS Online account to sign in to Report Designer and follow the steps in Get Started to create and run your first report. You can perform the one-time setup at any time later.
VertiGIS Studio Reporting is designed to run in the cloud or on premises:
▪In the Cloud: In the cloud version of VertiGIS Studio Reporting, reports are created, saved, and generated in the cloud. The ArcGIS items associated with reports are in ArcGIS Online.
▪On Premises: In the on-premises version of VertiGIS Studio Reporting, you use your on-premises deployment of Report Designer to design reports. Reports are saved to your ArcGIS account (Portal for ArcGIS or ArcGIS Online, depending on how you configure your deployment).
On-premises Reporting offers additional capabilities that are not available in cloud Reporting. To choose between cloud Reporting and on-premises Reporting, consider the whether you need any of the following capabilities:
▪Local Resources: On-premises Reporting can access resources that are only accessible from your organization's intranet. The VertiGIS Studio Reporting cloud servers cannot access your local resources—they cannot resolve your server's host name to connect to the server.
On-premises Reporting is required to do any of the following:
•Use data from a database that is only accessible from your intranet
•Use data from a map service or feature service that is only accessible from your intranet
•Use data from a Windows Integrated-secured map service or feature service
•Include feature maps based on a web map that contains one or more Windows Integrated-secured services
•Use images that are only accessible from your intranet
▪Portal for ArcGIS: On-premises Reporting works with Portal for ArcGIS or ArcGIS Online, whereas cloud Reporting works with ArcGIS Online only.
In on-premises Reporting, reports are created, saved, and generated on premises. The items associated with reports can either be in Portal for ArcGIS or in ArcGIS Online.
The following table summarizes where the Reporting tasks occur under the different deployment scenarios.
Summary of VertiGIS Studio Reporting Deployment Scenarios
Deployment Scenario → |
Cloud Reporting |
On-premises Reporting with Portal for ArcGIS * |
On-premises Reporting with ArcGIS Online |
Reports are designed... |
...in the cloud using Report Designer in the cloud |
...on premises using on-premises Report Designer |
...on premises using on-premises Report Designer |
Reports are saved... |
...in the cloud in the cloud Reporting store |
...on premises in the on-premises Reporting store |
...on premises in the on-premises Reporting store |
ArcGIS items are created... |
...in the cloud in the author's ArcGIS Online account |
...on premises in the author's Portal for ArcGIS account |
...in the cloud in the author's ArcGIS Online account |
Reports are generated... |
...in the cloud using the cloud Reporting service |
...on premises using the on-premises Reporting service |
...on premises using the on-premises Reporting service |
* If you want to use VertiGIS Studio Reporting in an environment with no Internet access, follow the instructions in Use VertiGIS Studio Reporting Without Internet Access.
▪Unlimited Reporting : On-premises Reporting allows unlimited reporting. Cloud Reporting places a limit of 1 GB per month on the volume of report-generation requests, as described in the Master License Agreement.
▪Scripting: On-premises Reporting supports server-side scripting. Cloud Reporting does not run scripts.
VertiGIS Studio Reporting supports load balanced, multi-server environments. For details, see Install VertiGIS Studio Reporting in a Load Balanced Environment.
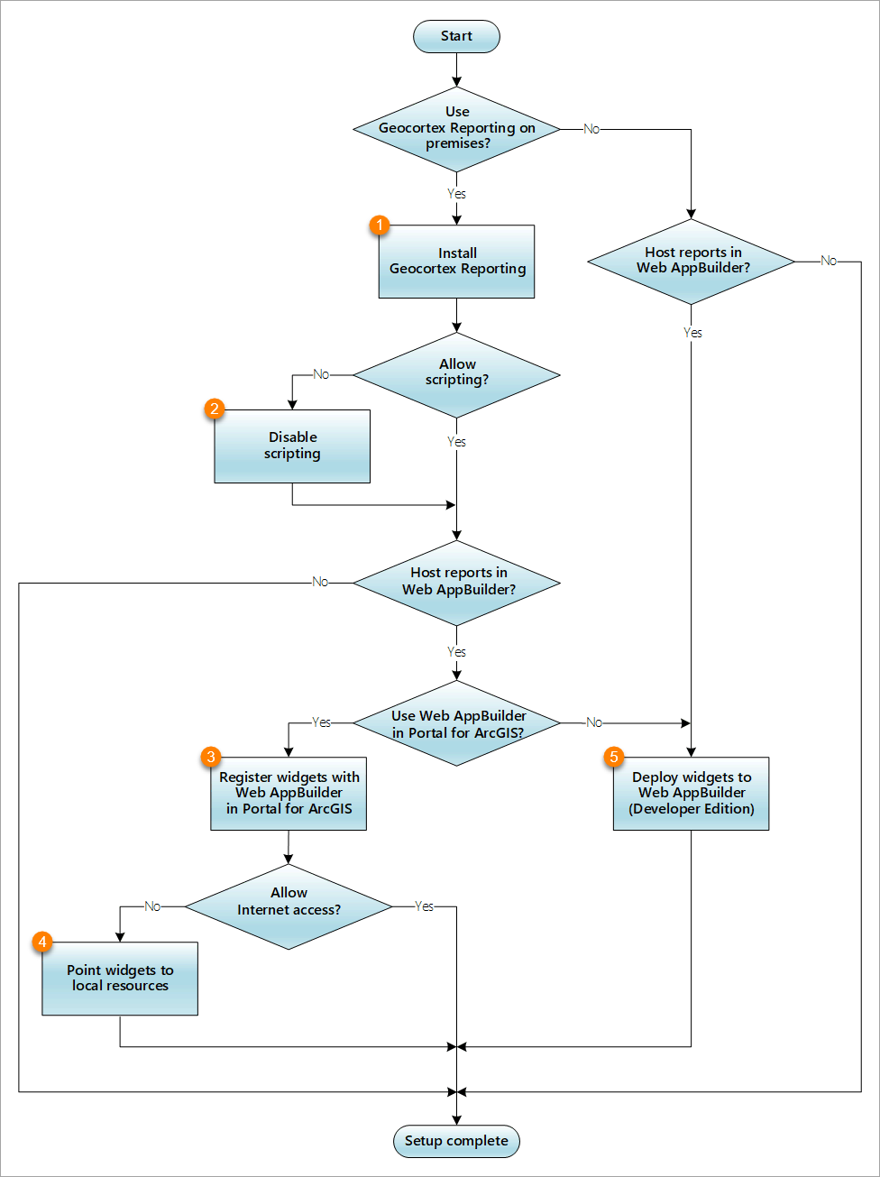
Reports can run in Web AppBuilder apps, VertiGIS Studio Web apps, or Geocortex HTML5 viewers, or all three. Any report can be hosted by any supported host application.
▪Web AppBuilder: To host VertiGIS Studio reports in Web AppBuilder apps, you must first register the custom Reporting widgets. These widgets were developed by VertiGIS Studio to host and run reports in Web AppBuilder.
The way that you register the widgets depends on which edition of Web AppBuilder you use—Web AppBuilder in Portal for ArcGIS or Web AppBuilder (Developer Edition).
▪VertiGIS Studio Web: This documentation assumes that you have already set up your VertiGIS Studio Web apps.
▪Geocortex Viewer for HTML5: This documentation assumes that you have already set up your Geocortex Essentials sites and viewers.
If your organization does not have or does not allow access to the Internet, you can set up VertiGIS Studio Reporting to work without Internet access.
To use VertiGIS Studio Reporting without access to the Internet:
1.Install VertiGIS Studio Reporting on premises.
2.When you configure the Portal panel in the Post Installer, choose Portal for ArcGIS as the Portal Type. This ensures that the ArcGIS items associated with reports are created in Portal for ArcGIS rather than ArcGIS Online.
3.If you are going to host reports in Web AppBuilder in Portal for ArcGIS:
a.When you register the widgets, point the ArcGIS items for the widgets to the on-premises manifest.
b.Modify the widgets to point to local resources.
By default, on-premises Reporting allows server-side scripting. Scripting enables report authors to embed C# scripts in reports. If you do not want to allow scripting, you can disable it.
Use the flowchart below to determine what preliminary setup you have to do, if any. Instructions for the setup procedures are as follows:
